Є в Дніпропетровській області Демуринський гірничо-збагачувальний комбінат. Це підприємство на 12-му місяці повномасштабної війни з росією досі перебуває під контролем російських резидентів. 23 січня Вищий Антикорупційний Суд України має розпочати вирішальне засідання та поставити крапку у справі Міністерства юстиції проти російського титанового мільярдера Михайла Шелкова. Від суду тепер залежить, чи буде вилучено у санкційному порядку на користь України Демуринський ГЗК та інші активи, які контролюють громадяни країни агресора. Про нюанси цієї резонансної справи читайте у матеріалі "Апострофа".

Детально всі перепиття, пов'язані з Демуринським ГЗК детально описані журналістами -розслідувачами видання NADRAinfo. Однак деякі важливі деталі все ж таки залишилися непоміченими. На них, якраз, і звернуло увагу видання "Аргумент".

Суть справи така. 10 березня 2022 р. у розпал російського військового вторгнення в Україну, кіпрська компанія Bolatico Limited купує за 3750 євро у провідної російської титанової корпорації "ВСМПО-Авісма" 75% акцій компанії Limpieza Limited і стає власником 100% акцій останньої. Limpieza Limited, у свою чергу, належить 100% корпоративних прав "Демуринського гірничо-збагачувального комбінату" (Дніпропетровська обл.), який проводить промислову розробку Вовчанського родовища титано-цирконієвих руд. Компанія Bolatico Limited, якій до березня 2022 р. вже належало 25% акцій Limpieza Limited, володіє громадянка України Світлана Ільтьо, зареєстрована у Відні (Австрія).

Диспозиції сторін

Міністерство юстиції України вважає, що угода щодо купівлі 75% акцій Limpieza Limited є цілком фіктивною і має на меті приховування реальних бенефіціарів ДемГЗК, які фактично не змінилися. Представники уряду стверджують: ціна 3750 євро за 75% акцій Limpieza є суто номінальною та неринковою, оскільки раніше за 25% акцій Limpieza та сама С. Ільтьо сплатила не менше 3 000 000 дол.; підписання договору купівлі-продажу відбулося не до початку війни (20 лютого 2022 р.), як раніше затверджували представники Bolatico та ДемГЗК, а, за даними Служби зовнішньої розвідки України, вже після її початку (10 березня 2022 р.); аудит, необхідний підписання договору купівлі акцій, завершився три дні пізніше завершення угоди; власниця Bolatico С. Ільтьо та ще одна учасниця угоди – директор Limpieza Мар'яна Шинкар, є пов'язаними особами, причому остання є фінансовим директором компанії ВСМПО-Тірус ЛТД, безпосередньо афілійованої з російською "ВСМПО-Авісма"; сама Світлана Ільтьо протягом 2021-2022 років. не мала жодних офіційних прибутків в Україні. Також Мін'юст звинувачує Bolatico у порушенні режиму національних санкцій щодо Шелкова/ВСМПО-Авісма/Limpieza Limited, які діяли на момент підписання договору та недотримання вимог антимонопольного законодавства для отримання офіційного дозволу на здійснення правочину.

Продовження після реклами
РЕКЛАМА

Сторона Bolatico, у свою чергу, все заперечує і намагається представити С. Ільтьо як сумлінного підприємця, незалежного та платоспроможного інвестора. Головний аргумент – санкції РНБО не поширюються на кіпрську юрисдикцію, а щодо самої Ільтьо вони не застосовувалися, тому її активи не можуть бути вилучені на користь держави.

Позиція представників ДемГЗК виглядає взагалі досить дивною. Керівництво підприємства із С. Ільтьо особисто не знайоме, але цілком підтримує її у суді. Менеджмент, який був призначений ще за часів офіційного знаходження підприємства в орбіті "ВСМПО-Авісма" і який раніше не виявляв публічну позицію – заявляє про патріотизм, допомогу армії та про те, що саме з приходом Ільтьо вони почали відмовлятися від постачання продукції до РФ ( анексія Криму, окупація ОРДЛО, санкції та початок війни були недостатніми підставами для зупинення постачання "металу війни" на підприємства країни-ворога). При цьому змінювати власників і переходити під контроль держави в судовому порядку керівництво комбінату явно і категорично відмовляється!

Переконливість доказів кожної із сторін вже незабаром оцінить суд. Проте, щоб побачити весь контекст цієї справи та зрозуміти справжні мотиви її учасників, необхідно звернути пильну увагу на персону австрійсько-кіпрської українки С. Ільтьо, її бізнес-спеціалізацію та зв'язки.

Whu is mrs. Ilto?

Отже, що ж відомо про Світлану Ільтьо на сьогоднішній день?

Насамперед, варто зазначити, що саме вона була серед фігурантів розслідування НАБУ, яке виявило злочинні схеми продажу продукції ДП ОГХК її колишніми менеджерами Р. Журило та Ю. Перцевим, внаслідок яких державі було завдано фінансових збитків на суму 300 млн. грн.

Продовження після реклами
РЕКЛАМА

За версією детективів, С. Ільтьо здійснювала управління рахунком британської компанії-посередника у схемі ОГХК-Adelis Trade LLP у латвійському банку Citadele Banka. Вона ж у період 2014-2015 р.р. обіймала посаду фінансового директора ТОВ "Юнітранс Оператор" та виконувала роль представника ще двох фірм – First Railway Company LLP та Bolatico Limited.

Компанії "Юнітранс Оператор", First Railway Company LLP та Bolatico Limited надавали послуги з перевезення сировини ОГХК кінцевим споживачам у цій схемі, а Adelis Trade LLP – була посередником між ОГХК та кінцевими набувачами сировини. З лютого 2015 року "Юнітранс Оператор" стало монополістом залізничних перевезень ОГХК, вигравши тендери лише на один рік на суму 425,97 млн. грн. За адресою реєстрації "Юнітранс Оператор" до 2015 р. знаходився офіс ДП ОГХК.

Офшорна імперія Журило-Перцева та Ко

НАБУ встановило, що з жовтня 2013 року "Юнітранс Оператор" перебував під контролем Р. Журило та Ю. Перцева через компанії учасників RV Trans (Латвія), Kumelite International Spedition SIA (Латвія), Steel Products Limited (Великобританія). У свою чергу, акціонером RV Trans було партнерство-бенефіарний власник Wargrave Trading LLP. У 2022 р. RV Trans SIA переписана в частинах 50 на 50% на Григоренка Жанну (колишню дружину Журило) та партнера Євсєєва Сергія. Вони ж стали і керівниками латвійської компанії.

Wargrave Trading LLP було ліквідовано у 2016 р. З 2012 р. Журило був уповноваженим представником, з 2013 р. – бенефіціарним власником Wargrave Trading LLP та залишався ним навіть перебуваючи на посаді генерального директора ДП ОГХК. Рахунком Wargrave Trading LLP в Citadele Banka крім Журило, за даними слідства, також керувала Світлана Ільтьо.

Офшорні компанії Krontex Services LTD та Nostrex Services LTD у деклараціях про довірчу власність від 26.11.2013р підтвердили, що вони володіють кожна по 50% Wargrave Trading LLP як номінальні та довірчі власники від імені Руслана Журило. 17.12.2014 р. новим бенефіціаром Krontex Services LTD та власником 50 % Wargrave стала його колишня дружина – Жанна Григоренко, яка була прописана за тією ж адресою, що й сам Журило. Вона також володіє ТОВ "Енерджі Солар", ТОВ "ТЕМП" та ще деякими іншими компаніями, у тому числі ТОВ "Спецмашкомплект" разом з колишнім нардепом Миколою Мартиненком.

Krontex Services Ltd та Nostrex Services Ltd згадуються в обвинувальному акті щодо екс-нардепа М.Мартиненка та екс-керівника ОГХК Р. Журила.

Згодом "Юнітранс Оператор" переписали на Сергія Ільченка, який багато років був директором "Гарант Транс Сервіс" та "Флобес" Олега Перцева, який очолює наглядову раду "Гарант Метиз Інвест", де головою правління довгі роки був його син – Юрій Перцев – колишній заступник директора ОГХК з комерційних питань за часів директорства Р. Журило.

Продовження після реклами
РЕКЛАМА

Колишня дружина Сергія Ільченка – Юлія Ільченко є акціонеркою STEEL PRODUCTS LIMITED, яка була учасником "Юнітранс Оператора" та постачальником на компанії Юрія Перцева в Україні. Юлія Ільченко є відповідачем у судових суперечках із банком разом із батьком Юрія Перцева – Олегом Перцевим. Навіть у 2023 р. "Юнітранс Оператор" залишається під контролем Р. Журило та Ю. Перцева.

На Світлану Ільтьо було видано довіреність і вона була відповідальною за ведення бізнесу First Railway Company та Bolatico Limitеd. Ільтьо здійснювала управління їхніми банківськими рахунками. First Railway Company LLP зареєстровано за тією ж адресою у Великій Британії, що і компанія Журило Wargrave Trading LLP. При цьому у період 2013-2015р.р. Wargrave Trading LLP став учасником First Railway Company, а вже з 2016р. власником цього партнерства з часткою понад 75% замість Журило стала вже пані Ільтьо.

Масштаби офшорної імперії Р. Журило та його колишньої дружини Жанни Григоренко – разючі. Так, білизька компанія Руслана Журило KRONTEXSERVICES LTD була учасником 44 англійських компаній та партнерств, а компанія дружини NOSTREX SERVICES LTD брала участь у 15 юридичних особах. Прибутки всіх цих 59 британських компаній обчислюються мільйонами фунтів. Це неймовірна кількість партнерств та офшорів як для українського бізнесу.

Якщо пані Ільтьо була залучена як фахівець із корпоративних фінансів, то напевно, будучи довіреною особою Журило та Перцева, вона також мала відношення до створення цих десятків безподаткових компаній, серед яких є й такі, які тривалий час співпрацювали з російською "ВСМПО-Авісма".

Особливістю LLP є те, що вони не є податковими резидентами Великобританії та податок на дохід у них сплачується на рівні партнерства бенефіціарного власника та вигодонабувача, якими є С. Ільтьо, Р. Журило, Ю. Перцев та Ж. Григоренко. Тому можна припустити, що Світлана Ільтьо, яка не мала останні кілька років офіційних джерел доходів в Україні, безпідставно не включила до щорічної української декларації прибуток від цих британських партнерств.

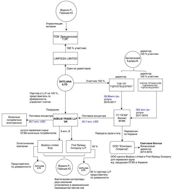
СХЕМА УЧАСНИКІВ "ОГХК-Adelis Trade LLP":

picture

Також відомо, що С. Ільтьо працювала комерційним директором Adelis Trade LLP, що підтверджується відповідним контрактом. Внаслідок слідчих дій НАБУ вдалося підтвердити факти прямого віддаленого управління Ільтьо рахунками Adelis Trade LLP та приховування нею документів компаній-посередників та ін. суб'єктів господарювання до одного з підвальних приміщень м. Києва. НАБУ виявили також доручення First Railway Company LLP та Bolatico Limited на представництво їхніх інтересів на ім'я С. Ільтьо. Вона особисто здійснила деякі перекази коштів на рахунки компаній-фігурантів схеми, що підтверджено виписками руху коштів на рахунках.

Детективи НАБУ встановили прямий зв'язок С. Ільтьо зі злочином, склали повідомлення про підозру, проте скандально відомий прокурор САП Василь Кричун не затвердив цей документ.

Продовження після реклами
РЕКЛАМА

Ексклюзивні збитки та борги Bollwerk

Окрім Adelis Trade LLP, С.Ільтьо мала безпосереднє відношення ще до однієї компанії-учасниці схем колишніх керівників ОГХК Р. Журило та Ю. Перцева - Bollwerk Finanzierungs-Ung Industriemanagement AG, яка займалася продажем продукції ОГХК на ексклюзивних умовах у період 2016-2. м. За її участю було організовано та забезпечено збут титанової сировини виробництва ОГХК за заниженими цінами через Bollwerk та виведено майже 13 млн. дол. на рахунки First Railway Company (акціонери С. Ільтьо, Р. Журило) та вже знайомої нам Bolatico Limitеd, де Світлана Ільтьо є директором та акціонером.

Досі Bollwerk має непогашений багатомільйонний борг перед українською державою.

picture

Детально всі ці зв'язки були викладені в доповіді директора НАБУ О.Ситника та в судових матеріалах з кримінального провадження № 52016000000000005 від 14.01.2016р.

До речі, через Bollwerk українську титанову сировину продавали російській корпорації "ВСМПО-Авімса", до складу якої входить кілька підприємств ОПК, зокрема АТ "Вертольоти Росії".

Торгівля в обхід санкцій

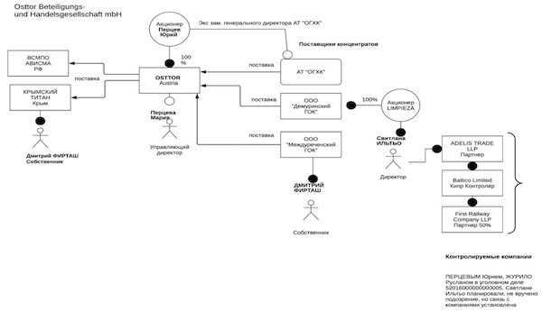
Цілком закономірно, що без участі С. Ільтьо не обійшлися також схеми з продажу титанової сировини Демуринського ГЗК на підсанкційні території в період 2020-2021 рр., що реалізуються через компанію Osttor Beteiligungs- und Handelsgesellschaft mbH, де 1 Ю. Перцев, яке дружина Марія є директором. Так, за інформацією ЗМІ, у 2021 році через Osttor понад 80% усієї продукції ДемГЗК постачалося підприємствам російського ОПК, причому за цінами на 20-25% нижчими за ринкові. Загалом у 2021 році російським підприємствам було поставлено 19760 тонн ільменіту, 5959 тонн рутила та 2786 тонн циркону виробництва ДемГЗК. Відомо також, що на сьогоднішній день Osttor є основним постачальником титанових концентратів на територію РФ із Мозамбіку та В'єтнаму.

Заяви представників Ільтьо про те, що основним ринком збуту продукції ДемГЗК після зміни компанії-власника став Казахстан, нехай нікого не вводять в оману, т.к. між Казахстаном, РФ та Білорусією діє єдиний економічний простір із високим рівнем взаємної інтеграції.

Схема поставок української титанової сировини виробництва ДемГЗК до РФ та Криму через компанію Osttor:

picture

Продовження після реклами
РЕКЛАМА

За матеріалами сайту "Аргумент"

"Інвестор від Бога"

Таким чином, підсумовуючи все вище сказане, необхідно констатувати цілком очевидний факт – на офіційне володіння українським титановим активом претендує особа, яка:

Є директором та акціонером офшорної компанії, що "засвітилася" в резонансних антикорупційних розслідуваннях НАБУ;

Спеціалізується у сфері корпоративних фінансів, міжнародного фінансового планування та звітності, а також тривалий час займалася організацією та реалізацією міжнародних фінансових схем та ланцюжків поставок товарно-матеріальних цінностей;

Неодноразово потрапляла у поле зору правоохоронців та була фігурантом за цілим списком резонансних справ щодо заподіяння фінансових збитків українській державі;

Має прямі та опосередковані багаторічні зв'язки з громадянами України та РФ, які, у свою чергу, мають безпосереднє відношення до титанового бізнесу та постачання титанової сировини на підприємства ОПК Росії;

Не має прозорих та зрозумілих для національної фіскальної системи джерел доходів, тривалий час проживає та веде свою діяльність в іноземних юрисдикціях, а простіше кажучи, в офшорах;

Ніколи не була і не може вважатися легальним та самостійним гравцем титанового ринку, натомість є професійним "номіналом" з довгою історією, строкатою біографією та очевидною приналежністю до пулу компаній екс-ТОП-менеджерів ОГХК Р. Журило та Ю. Перцева, щодо яких й досі йдуть антикорупційні розслідування в Україні.

Напевно, Службі зовнішньої розвідки України відомо ще багато "невідомих сторінок" бізнесової біографії С. Ільтьо, хоча наведеної інформації цілком достатньо, щоб здогадатися, хто є "фасадом", а хто реальним претендентом на активи ДемГЗК і хто може бути кінцевим бенефіціаром цієї угоди.

Хочемо звернути увагу ще на досить цікавий момент, який залишився непоміченим. Сконцентрувавши у своїх руках 100% акцій Limpieza Limited, юристи поспішили із внесенням змін до ЄДР та оперативно вказали, що Світлана Ільтьо є кінцевим бенефіціаром ТОВ "ІнвестАгро", яким володіє Дем ГЗК. Причиною такої особливої уваги до зазначеного аграрного активу, напевно, є те, що підприємство розташоване на землях перспективного родовища титану, яке фактично "консервується до кращих часів" на користь власників.

Ключовий акцент

На наш погляд, зациклившись на питаннях типу: "Чи є адекватною ціна 3750 євро за 75% акцій компанії, яка володіє 100% ДемГЗК?", "Чи повністю розрахувалася Bolatico з ВСМПО-Авісма?" українське правосуддя звужує фокус своєї уваги в цій справі.

Судовий процес "МінюстVSШовків" – це історична можливість, щоб дати політико-правову оцінку багаторічним руйнівним процесам у титановій галузі України. Ось де стали б у нагоді матеріали розслідувань (якщо такі взагалі існують) СБУ, БЕБ, Нацполіції, ГБР, якими вітчизняні силовики роками зривали контракти та псували життя сумлінним виробникам, експортерам та споживачам вітчизняної титанової продукції. Де зараз усі ці "томи справ" та "сейфи доказів"? Чому позиція Мін'юсту у суді підкріплена лише матеріалами розвідки?

Представники держави не хочуть визнати очевидний факт - С. є учасницею стійкої міжнародної організованої злочинної групи, яка протягом довгих років вибудовувала та контролювала тіньові схеми в титановій галузі України, чим завдала багатомільйонних фінансових збитків, створила загрози національній безпеці, спричинила втрату контролю над стратегічними активами, генерувала корупцію та доводила до деградації цілі підприємства. Сьогодні, в розпал війни з РФ, цій групі вистачає нахабства щоб претендувати на легалізацію та легітимне володіння одним з ключових титанових активів на користь ворога!

На це слід звернути увагу.

Завантаження...