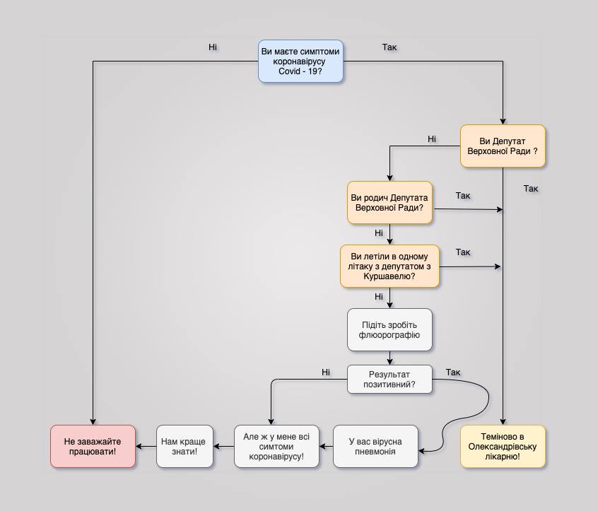
Президенту Володимиру Зеленському, прем'єр-міністру Денису Шмигаль і народним депутатам робили ПЛР-тести на коронавірус, хоча у них не було симптомів.

Коронавірусом заражені 1,5 млн осіб: що відбувається в Україні і світі (оновлюється)

Про це повідомляє журналістка Леся Виговська на своїй Facebook-сторінці.

Продовження після реклами
РЕКЛАМА

За її словами, українців, які повернулися з Куршевеля з інфекцією, поклали в лікарні, хоча їх стан не був важким і вони не потребували реанімації або підключення до апаратів вентиляції легенів.

У той же час журналістка нагадала слова головного санітарного лікаря України Віктора Ляшка, який відзначав, що масово тестувати людей з ознаками ГРЗ не потрібно. Навіть якщо у них діагностували пневмонію. І якщо вони були за кордоном на початку березня. Те саме стосувалося, якщо їм вже за 50.

"Перед пандемією ми всі рівні. Але хтось все одно рівніше", - підкреслила Виговська.

Продовження після реклами
РЕКЛАМА

picture

picture

Як повідомляв "Апостроф", станом на ранок 9 квітня в Україні було підтверджено 1892 випадки коронавірусного захворювання COVID-19 .

Завантаження...